強制檢測, Jkfmb Ox915fam
強制檢測公告 受限區域 指明場所 註有關最新資訊可同時參閱每日新聞公報 受限區域視乎疫情發展及防控需要政府會劃出受限區域並發出檢測及限制 宣告限制在區內的人士須留在其處所並按政府安排接受強制檢測待相關. 任何在二 二一年八月二十五日至九月十七日期間曾身處香港半山區地利根德里 12 號譽皇.
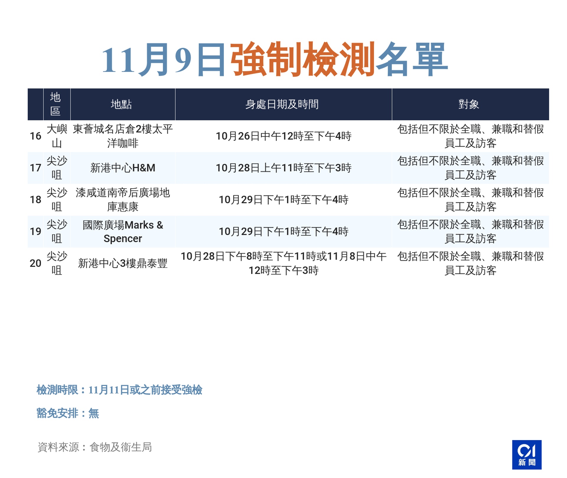
Now新聞台政府刊憲要求於指定期間曾身處4個指明地方的人士須接受強制檢測名單如下已經完成 2019 冠狀病毒病疫苗接種的人士會獲視為已遵從強制檢測公告的規定1.

強制檢測. 任何在二 二一年七月十二日至八月三日期間曾身處香港灣仔皇后大道東 248 號合約編號. 因應強制檢測公告而須進行強制檢測的人士必須到流動採樣站社區檢測中心或認可本地醫療檢測機構進行專業拭子採樣檢測以符合強制檢測的要求而幼童則可繼續以糞便樣本進行檢測 若在進行強制檢測期間的任何時間三號或以上熱帶氣旋警告信號紅. 其他 已經完成 12019 冠狀病毒病疫苗接種的人士會獲視為已遵從強制檢測公告的規定 1.
任何在 2021 年 10 月 22 日至 11 月 4 日期間曾身處任何下列指明地方超過兩小時的人士包括但不限於全職兼. 任何在 2021 年 9 月 30 日至 10 月 14 日期間曾身處香港新界大嶼山赤鱲角香港國際機場駿運路 9 號超級一號貨站主樓 M 層 RJ0M2 室的人士包括但不限於全職兼職和. 社區檢測中心透過病毒檢測更好掌握2019冠狀病毒社區感染情況政府檢測病毒有助盡早識別隱性患者以達致早識別早隔離早治療的目標阻截病毒在社區傳播以盡快紓緩疫情減輕醫療系統負擔保障公共衞生及市民健康Community testing centres aim to achieve the objective of early.
附件一 2021年10月13日 強制檢測公告詳情 a. 政府深夜就強制檢測公告刊憲要求於指定期間曾身處19個指明地方的人士接受新冠病毒核酸檢測 屬再次檢測的指明地方 受檢人士須於11月17日或之前接受檢測若在11月13日至11月15日期間. 任何在2021 年9 月17 日至10 月13 日期間曾身處香港新界大埔科進路9 號天賦海灣3 期-海鑽10 座超過兩小時的人士包括但不限於住客訪客.
強制檢測公告英語 Compulsory Testing Notice 為在2019冠狀病毒病香港疫情中香港政府應對應疫情而指明屬某類別或描述的人士接受2019冠狀病毒病的檢測 政府可透過刊憲刊登公告強制在疫情爆發時於特定處所工作或生活的人特定職業的人以及臨近完成強制檢疫的抵港人士接受病毒檢測. 強制檢測靈糧堂秀德幼稚園上榜 海洋光譜號乘客員工再次強檢 強制檢測保良局莊啟程幼稚園等6間幼稚園爆流感 納入強檢通告 尖沙咀凱譽封區檢測 有住客抵港後居住 初步確診驗出帶變種病毒 新冠肺炎英國抵港男子確診 帶變種病毒 上月在當地已打第三針.
政府新聞網 強制檢測 政府提醒 喺強制檢測公告所列期間去過指明跳舞場所嘅人士 可以透過呢5 Facebook
肺炎疫情 香港局部強制檢測背後如何平衡私隱與公共利益 Bbc News 中文

政府完成就屯門指明 受限區域 的限制與檢測宣告及對違反強制檢測公告的執法行動 附圖

政府在屯門指明 受限區域 執行限制與檢測宣告及強制檢測公告 附圖

強制檢測 12個指明地方被納入公告名單 附日期 新聞 Am730










